๐Hello World! I'm Dona!
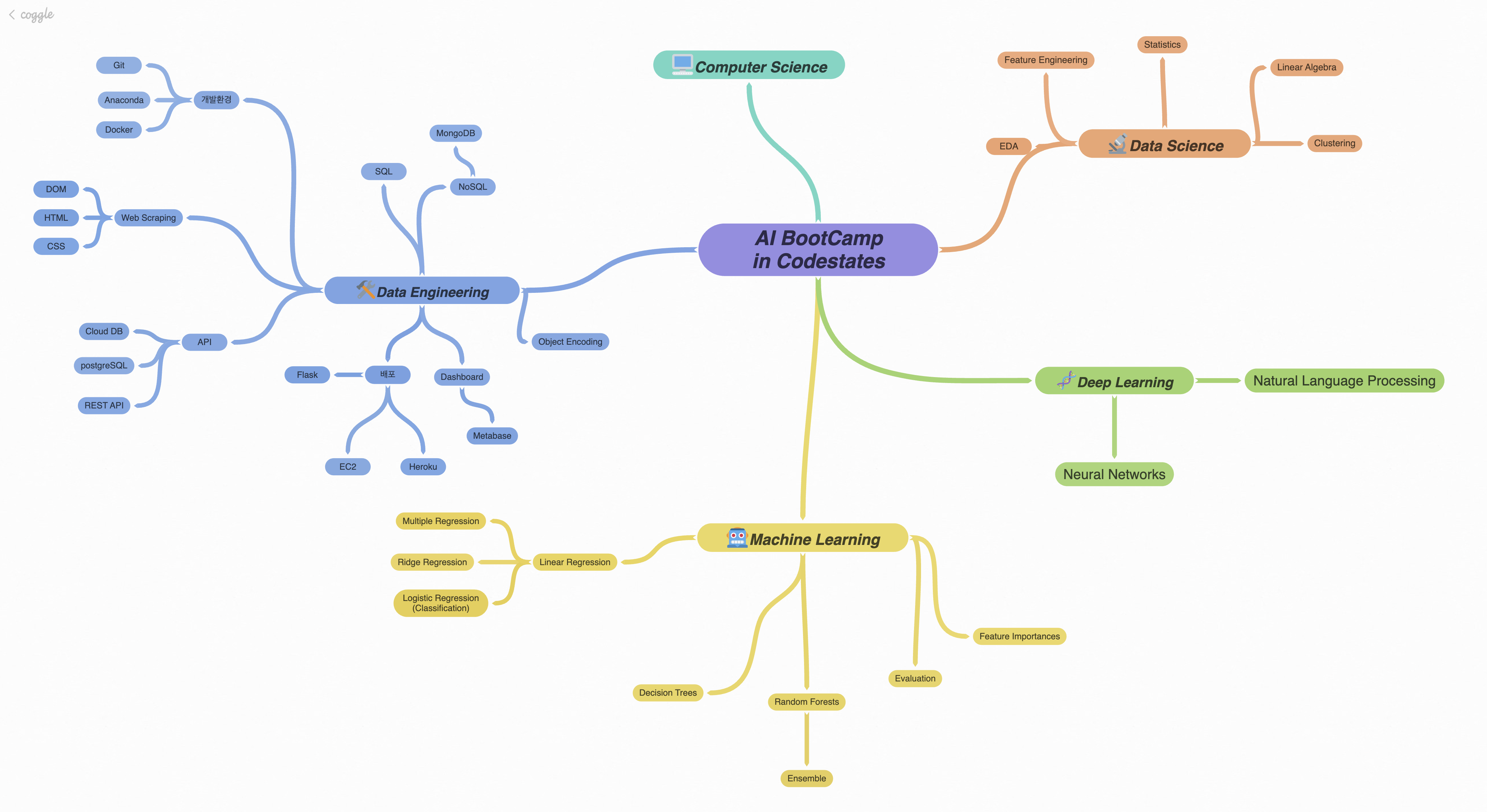
๋ถํธ ์บ ํ์์ ์ฌํ๊ป ๊ณต๋ถํ๋ ๋ด์ฉ์ ์ ๋ฆฌํด ๋ณด๊ณ ์ ๋ง์ธ๋๋งต์ผ๋ก ์๊ฐํ๋ฅผ ํด๋ณด์์ต๋๋ค.
'์ฝ๊ธ' ์ด๋ผ๋ ํด์ธ๋ฐ์, ์ ๋ฒ์ ํ๋ก์ ํธ๋ฅผ ์ค๋นํ๋ฉด์ ์ฒ์ ์ ํ๋๋ฐ, ๊น๋ํ๊ณ ๊ฐ์์ฑ๋ ์ข์์ ์๊ฐํ๋ ค๊ณ ํด์โจ
๋์ค์ ํ๋ก์ ํธ, ํฌํธํด๋ฆฌ์ค ๋ง๋ค ๋๋ ํ์ฉํด ๋ณด๋ ค๊ณ ํฉ๋๋ค :)
์ฝ๊ธ(coggle) : https://coggle.it/
Coggle - Simple Collaborative Mind Maps
Coggle is a collaborative mind-mapping tool that helps you make sense of complex things. Create unlimited mind maps and easily share them with friends and colleagues.
coggle.it

4๊ฐ์ ๋์ ์ ๋ง ์ด์ฌํ ๋ฌ๋ ค์๋๋ฐ, ๋ฐฐ์ด ๊ฐ๋ ์ด ์ ๋ง ๋ง์๊ตฐ๋จ,,,โจ
ํ์ฌ ๋ฐฐ์ฐ๊ณ ์๋ ์ค์ธ Deep Learning, ๋ค์ ์ฃผ๋ถํฐ ๋ฐฐ์ธ Computer Science๊น์ง ๋ง์น๋ฉด ์์ ํ ๋ง์ธ๋๋งต๊ณผ ํจ๊ป ํฌํธํด๋ฆฌ์ค๋ฅผ ์ค๋นํด ๋ณด์์ผ๊ฒ ์ต๋๋ค! ๐
ํํ ์์ฒญ ํธํด์!๐ฅ
์ ์ฅ ๋ฐฉ๋ฒ๋ ๋ค์ํฉ๋๋ค!
PDF, PNG, TXT! ๐

ํน์๋ ๋ ์์ธํ ์ฌ์ฉ ๋ฐฉ๋ฒ์ด ๊ถ๊ธํ์๋ฉด ๋๊ธ ์ฃผ์ธ์! ๐ฅ XD
'๐ฉ๐ปโ๐ป Programming > programming' ์นดํ ๊ณ ๋ฆฌ์ ๋ค๋ฅธ ๊ธ
| [Django & ๊ฐ์ํ๊ฒฝ] pyenv ๋ช ๋ น์ด ๋ชจ์ ๋ฐ ๊ฐ๋ ์ ๋ฆฌ (0) | 2022.04.27 |
|---|---|
| [Django & ๊ฐ์ํ๊ฒฝ] pyenv ์ค์น ๋ฐ ํ๊ฒฝ ์ค์ (feat.mac M1) (0) | 2022.04.26 |
| [home brew&git] Mac M1pro home brew๐บ & git ์ค์นํ๊ธฐ (0) | 2021.12.18 |
| [HTTPS]๋์นญํค์ ๋น๋์นญํค & ๊ณต๊ฐํค ์ํธํ ๋ฐฉ์ (0) | 2021.11.30 |
| [TIL] API, HTTP, REST๊ฐ๋ & python์ผ๋ก ์ฌ์ฉํด๋ณด๊ธฐ (0) | 2021.11.30 |